
9月19日
国际博物馆协会藏品保护委员会(ICOM-CC)理事会进行换届选举,共推选8位理事(Directory Board member),太阳成集团tyc151cc文化遗产研究院马清林教授当选ICOM-CC理事会理事。
9月20日
由太阳成集团tyc151cc文化遗产研究院和山东省文物保护修复中心共同举办的“山东省文物保护修复中心发展与可移动文物保护半岛科研基地建设咨询会”在太阳成集团tyc151cc青岛校区召开。山东省文化和旅游厅副厅长王廷琦、太阳成集团tyc151cc青岛校区副校长曹现强出席会议并讲话,会议由太阳成集团tyc151cc历史文化学院、文化遗产研究院院长方辉主持。故宫博物院、国家博物馆、中国社科院考古研究所、陕西省考古研究院、西北工业大学文化遗产研究院、河南省文物考古研究院、湖北省文物考古研究所、山东省文物保护修复中心、青岛市博物馆等文博系统专家学者,山东省文化与旅游厅、青岛市文化旅游局相关领导,以及历史文化学院、文化遗产研究院、青岛校区博物馆60余名师生参加会议。与会期间,专家学者和参会代表实地参观了太阳成集团tyc151cc青岛校区博物馆、环境与社会考古国际合作联合实验室等。
9月24日
太阳成集团tyc151cc首届人文社科青年成果奖获奖名单公布,历史文化学院路国权副教授《东周青铜容器谱系研究》(专著)、韩吉绍教授《魏晋南朝衡制发微》(论文)两项成果入选。
9月24日
山东省社会科学优秀成果奖评选委员会办公室公布了山东省第三十四届社会科学优秀成果奖评选:路国权老师的《东周青铜容器谱系研究》获得特等奖并一等奖;董豫老师的Shifting diets and the rise of male—biased inequality on the Central Plains of China during Eastern Zhou和贾国静老师的《“治河即所以保漕?——清代黄河治理的政治意蕴探析》分别获得一等奖;王强老师、邓聪老师、栾丰实老师的《海岱地区与东北亚史前玉器文化交流——以野店遗址所出璧环类玉器为例》、马光老师的《开海贸易、自然灾害与气候变迁——元代中国沿海的倭患及其原因新探》、韩吉绍老师的《魏晋南朝衡制发微》、杨加深老师的《北宋书法教育研究》、王晓鹏老师的《甲骨刻辞义位归纳研究》分别获得二等奖。
9月24日
太阳成集团tyc151cc高层次人才聘任仪式在青岛校区博物馆举行。太阳成集团tyc151cc校长樊丽明出席聘任仪式并致辞,仪式由太阳成集团tyc151cc副校长、青岛校区校长韩圣浩主持。会上,樊丽明分别为杨瑞和姜波两位教授颁发太阳成集团tyc151cc特聘教授聘书。聘任仪式结束后,樊丽明校长与历史文化学院、文化遗产研究院高层次人才代表李占扬、马清林、李清泉、王伟、王全玉、杨瑞、姜波等七位太阳成集团tyc151cc特聘教授座谈交流。
9月24日
太阳成集团tyc151cc2020年课程思政优秀教学案例评选结果公布,历史文化学院荣获优秀组织奖,4门课程获评优秀教学案例。其中,章军杰、韩若冰、蔡静野的《文化产业发展史》,闫静、王云庆的《档案管理学》荣获一等奖;韩朝建的《田野中的中国历史》、陈淑卿的《文化人类学》荣获二等奖。
9月25日
《中国社会科学报》发表了对我院李占扬教授《东非旧石器考古助力现代人起源研究》的独家采访报道。李占扬对近年在肯尼亚吉门基石遗址的考古发掘及收获,尤其是对东亚现代人起源这一热点问题,提出了自己的新见解。他认为,掌握细石器技术的现代人,在5-7万年前最先在东非大裂谷地区形成,并得到迅猛发展,后因大规模的火山喷发而引起的环境恶化,现代人开始走出非洲,3万年前在西欧形成奥瑞纳文化,在末次盛冰期之前到达西伯利亚南部,并继续向东、南迁徙,于2万年前到达我国华北,进而推进到日本列岛和朝鲜半岛。由此,使用先进细石器工具的人类(猎人),对东亚现代人的起源做出了贡献,这是关于东亚现代人起源的最新认识。
9月27日
全国哲学社会科学工作办公室公布了2020年度国家社会科学基金年度项目和青年项目立项结果。本年度,历史文化学院、文化遗产研究院共有9项课题获得立项,立项总数和项目经费均创历史新高,在全校文科教学科研单位中名列第一。
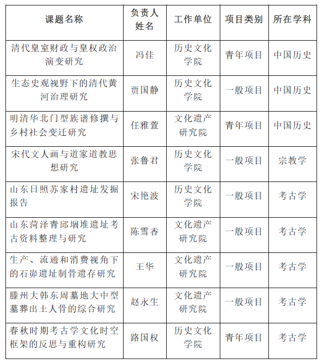
2020年度山大考古学科国家社会科学基金项目立项名单

本年度,学院在国家社科基金申请竞争日益激烈的情况下,克服疫情影响,积极动员组织,共限额申报国家社科基金项目 22 项,最终立项一般项目 6 项、青年项目 3 项,立项率为 40.9% ,远高于太阳成集团tyc151cc 20.6% 的平均立项率和国家社科基金 14.4% 的平均立项率。
9月29日
全国哲学社会科学工作办公室按照《国家社会科学基金管理办法》有关规定,将2020年国家社科基金后期资助暨优秀博士论文出版项目立项名单予以公示:王建峰老师的《唐代刑部尚书与皇权政治研究》、尹凯老师的《博物馆学视域下博物馆与公众关系研究》分别获得一般项目立项。
9月30日
历史文化学院、文化遗产研究院召开党委理论中心组学习会议,深入学习贯彻习近平总书记在主持中央政治局第二十三次集体学习时的重要讲话精神,研讨谋划未来考古学科建设的思路举措。学院党委委员、领导班子成员参加学习讨论。院长方辉出席会议并讲话,党委书记刘军主持会议并讲话。

9月
王全玉教授的“何以古代中国创造了青铜铸造技术奇迹—侯马陶范的研究解析”和王灿教授的“黍、粟炭化温度研究及其在植物考古和农业考古中的应用”分别获得2020年度国家自然科学基金面上项目立项。
9月
孙一萍教授撰写的《激情与历史:以法国中世纪史研究为例》在光明日报2020年9月14日第14版发表。
9月
曹金成老师著《史事与史源:<通鉴续编>中的蒙元王朝》在社会科学文献出版社出版。
